你是否曾经好奇,为什么在职场中,质量工程师的工资普遍不高?这一现象背后的原因,实际上与他们的职业门槛和专业知识密切相关。早期,国内的质量工程师入行门槛较低,许多人即使没有任何专业知识也可以进入这一领域,导致工资水平普遍偏低。然而,随着国家对制造业和质量的重视,公司在招聘质量工程师时的要求逐渐提高。如今,公司期望质量工程师不仅具备专业能力,还要有持续改进公司的心态和技能。那么,如何才能在这一职业中脱颖而出,获得更高的薪资和职业成就呢?优思学院认为,答案就在于学习六西格玛。
从低门槛到高要求:质量工程师的职业演变
在过去,成为一名质量工程师可能并不需要太多专业知识或技能。许多公司只要求员工具备基本的质检能力和一定的工作经验。然而,随着制造业的发展和质量管理的重要性日益凸显,企业对质量工程师的要求也随之提高。不再是简单的质检,而是要求他们具备深入的质量管理知识,能够运用科学的方法和工具来解决实际问题,提升产品质量,降低生产成本,增加客户满意度。
六西格玛:提升质量工程师竞争力的最佳途径
六西格玛是一种系统的、数据驱动的质量管理方法,旨在通过消除过程中的缺陷来提高产品质量和效率。它不仅涵盖了大部分关键的质量工具,还包括质量管理的思维模式和价值观,是企业所需的核心技能之一。优思学院认为,通过学习和掌握六西格玛,质量工程师可以大幅提升自己的专业能力和工作效率,从而在职业生涯中获得更高的薪资水平。
六西格玛与质量工程师技能的关系
六西格玛包括定义(Define)、测量(Measure)、分析(Analyze)、改进(Improve)和控制(Control)五个阶段,简称DMAIC。这一方法论为质量工程师提供了一套系统的工具和流程,帮助他们有效地识别、分析和解决质量问题。

定义阶段(Define):在这个阶段,质量工程师需要明确项目目标,识别客户需求和关键质量特性。这一阶段要求工程师具备良好的沟通能力和项目管理技能,能够与团队和客户进行有效的沟通,确保项目目标的明确和一致。
测量阶段(Measure):在测量阶段,工程师需要收集和分析数据,以确定当前过程的性能水平。这需要工程师熟练掌握统计工具和数据分析技术,如统计过程控制(SPC)、测量系统分析(MSA)等。
分析阶段(Analyze):通过分析阶段,工程师需要找出过程中的关键问题和根本原因。这一阶段要求工程师具备深厚的分析技能和逻辑思维能力,能够使用如因果图、回归分析等工具进行深入分析。
改进阶段(Improve):在改进阶段,工程师需要设计并实施解决方案,以改进过程性能。这需要工程师具备创新能力和技术知识,能够运用试验设计(DOE)、价值流图等工具来优化过程。
控制阶段(Control):最后,在控制阶段,工程师需要建立控制措施,以确保改进成果的持续。这一阶段要求工程师具备持续监控和改进的能力,能够使用控制图等工具来维持过程稳定。
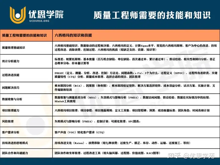
我们制作了下表作分析质量工程师和六西格玛知识技能的关系。

六西格玛与职业发展
学习六西格玛不仅可以提升质量工程师的专业能力,还能为他们的职业发展带来诸多益处。首先,六西格玛认证(如绿带、黑带)是许多公司在招聘和晋升时的重要参考标准。获得六西格玛认证的工程师在职场中更具竞争力,更容易获得高薪职位和晋升机会。
六西格玛的方法和工具可以帮助工程师在工作中更有效地解决问题,提高工作效率和质量。通过应用六西格玛,工程师可以为公司带来显著的财务收益和客户满意度提升,从而获得公司的认可和奖励。
最后,六西格玛的系统方法和科学思维可以帮助工程师养成良好的工作习惯和思维方式,提升他们的职业素养和领导力。这对于工程师的长期职业发展和个人成长都有着重要的积极影响。
结论
在当今竞争激烈的职场中,质量工程师要想脱颖而出,获得更高的薪资和职业成就,学习和掌握六西格玛是最为有利的途径。六西格玛不仅提供了一套系统的质量管理工具和方法,还能够帮助工程师提升专业能力,增加职场竞争力,实现职业发展的突破。优思学院认为,通过学习六西格玛,质量工程师不仅可以在工作中取得显著的成效,还能为自己的职业生涯铺平道路,迈向更高的职业巅峰。