- 发布于 2025年 9月 12日
- 发布者: 精益管理学会
推行精益前,要不要全员培训?答案并不简单
精益生产(Lean Production)自丰田生产方式起源以来,已经成为全球制造业和服务业的核心改进理念。很多企业在决定导入精益生产之前,都会问一个问题:“是不是全员都需要进行培训?”
答案是:需要培训,但培训的深度和内容因人而异。
不同岗位承担的责任不同,他们在精益转型中的角色也不同。如果对所有员工一视同仁地安排同样的课程,不仅成本高、效果差,还可能引发抵触。更科学的方式是分层培训,让不同层级的人学到与自己岗位最相关的知识和工具。
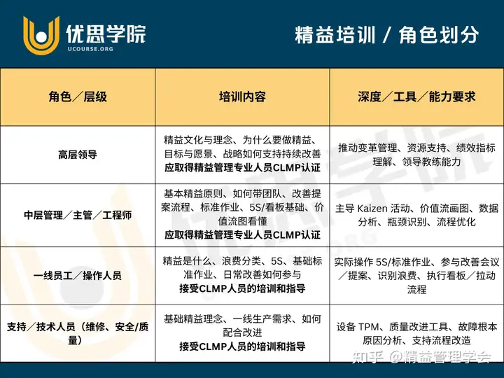
优思学院指出:培训应该有重点、有层次,才能真正发挥精益文化的力量。以下表格是一个分层培训的参考框架:

为什么全员培训是必要的?
精益生产强调“全员参与”。如果只有部分人懂精益,而其他人毫无概念,整个改善过程将陷入孤立无援的状态。比如:
- 高层推动战略,但一线员工不理解,容易出现“口号化”问题;
- 中层懂工具,但高层不支持资源,改善难以落地;
- 一线员工参与改善活动,但不知道背后的理念,动力会减弱。
因此,培训必须覆盖到所有员工,但覆盖不等于人人学习同样的内容。
优思学院认为:培训应该“广覆盖、分层次”。广覆盖保证文化一致,分层次保证效率和实效。
高层领导的培训:文化与战略的掌舵者
高层的任务不是操作工具,而是制定方向、提供资源、营造氛围。
培训重点:
- 为什么要导入精益?(愿景与使命)
- 精益和企业战略如何结合?
- 如何通过绩效指标来衡量改进成效?
- 怎样成为教练式领导者?
如果高层只停留在“听说精益能省钱”的层面,那么精益生产最终会沦为一个短期项目,失去持续改善的动力。
中层管理/主管/工程师的培训:精益的骨干力量
中层是精益生产的中坚力量,他们要负责把理念转化为工具和流程。
培训重点:
- 如何带领团队做Kaizen改善活动;
- 学会绘制价值流图,识别流程中的浪费;
- 掌握数据分析能力,找到问题根因;
- 优化流程、解决瓶颈。
优思学院指出:中层管理人员最好接受专业认证,例如 CLMP(Certified Lean Management Professional),因为他们的能力直接决定了企业改善能否持续。
一线员工/操作人员的培训:改善文化的执行者
一线员工是每天接触流程、最了解问题的人。他们可能不需要复杂的统计分析,但必须知道:
- 精益到底是什么?
- 什么是浪费,怎么识别?
- 5S如何落实在工作台上?
- 标准作业为什么重要?
通过这些基础培训,他们能在日常工作中提出改进点,并在改善小组中积极参与。
技术与支持人员的培训:不可或缺的后盾
设备维修、安全、质量等部门往往在幕后,却是改善能否顺利推进的关键。
培训重点:
- 如何进行TPM(全员生产维护);
- 学习质量改进工具,保证工序稳定;
- 掌握根因分析,避免问题反复发生。
他们需要和生产一线形成协同,才能真正把精益的改善落实下去。
为什么不需要“一刀切”的深度培训?
很多企业误区是:一旦决定推行精益,就要求所有人都上一样的课程。这种做法带来三个问题:
- 成本高:全员参加高级工具课程,浪费资源。
- 效率低:一线员工学太多复杂理论,无法应用。
- 抵触心理:员工觉得课程“没用”,反而抵触改善。
更好的做法是:
- 高层聚焦理念与战略;
- 中层掌握工具与方法;
- 一线重在实践与参与;
- 支持部门强化配合与保障。
优思学院认为:培训应该根据工作需要而定,不必一次性完成,而是结合改善节奏逐步推进。
如何落地?持续培训而非一次性
精益培训不是“一次性活动”,而是一个持续学习和应用的循环。
- 在不同阶段安排不同课程;
- 用实际改善项目作为培训载体;
- 让内部的CLMP专家带动员工学习,形成内训与外训结合。
比如:先从5S与标准作业切入,再逐步扩展到价值流图、拉动生产,最后深入到全面质量改善。
结论
推行精益生产前,所有员工都需要接受培训,但深度和内容应该因人而异。高层要抓战略与文化,中层要懂工具与推动,一线要能执行改善,支持部门要会保障协作。只有这样,精益生产才能真正落地,形成持续改善的企业文化。
优思学院指出:精益培训不是负担,而是企业竞争力的投资。
FAQ
1. 精益生产培训需要多长时间?
通常分阶段进行:入门培训1-2天,工具类课程1-2周,高阶认证需数月。
2. CLMP认证是否必要?
对中层和高层来说非常重要,因为它代表了系统性的精益管理能力。
3. 一线员工是否必须上课?
必须,但内容应以实践为主,如5S、标准作业、浪费识别。
4. 培训一次就够了吗?
不够。精益是一种持续改善文化,需要长期培训和辅导。
5. 培训和改善项目哪个先?
两者应该结合。最好边学边用,在实际项目中应用培训所学。
